11月4日,由中国纺织服装教育学会主办,绍兴文理学院、绍兴市柯桥区中国轻纺城建设管理委员会和绍兴市纺织工程学会承办,浙江东进新材料有限公司赞助的“东进杯”第十五届中国高校纺织品设计大赛已圆满结束。本次大赛,人妻
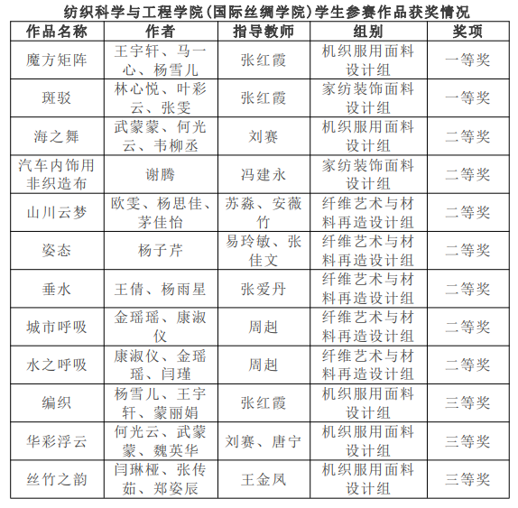
学子喜获一等奖2项、二等奖7项、三等奖3项。人妻
获一等奖的部分学生与指导老师受邀参加大赛颁奖典礼。


(获一等奖师生与倪阳生会长合影)

(获一等奖师生与大赛首届发起人合影)
中国高校纺织品设计大赛是一项重要的全国性专业特色学科竞赛,自2009年开办以来,至今已举办15年,打造了高水平中国纺织品设计开发教学与学术交流平台,赋能应用型人才培养,发掘和推荐优秀纺织品创意设计与开发人才,助推中国纺织高等教育与纺织产业密集区及纺织生产贸易企业的“政、产、学、研”密切合作,促进产教融合。大赛主题为数字技术功能新材料,弘扬主流健康文化,倡导科技时尚低碳生活。
参赛作品包含“机织服用面料设计组”、“针织服用面料设计组”、“家纺装饰面料设计组”、“纺织品染整技术创新设计组”、“纤维艺术与材料再造设计组”、“户外休闲与工装服装设计组”6大领域。
本届大赛,在各高校的积极参与和认真组织下,收到了来自全国48所纺织服装院校和1所国外院校提交的1714多项参赛作品。在上述六个组别中,评选出了559件获奖作品,其中特等奖1项,一等奖59项,二等奖169项,三等奖330项。大赛作品充分展示了中国纺织类高校人才培养教学成果和纺织类高校大学生的创新灵感和设计能力。